为深入贯彻落实学校2026年安全生产工作会议精神,牢固树立“大安全”和“安全第一”理念,化工与化学学院于3月23日中午紧急召开全体教师安全会议。会议结合近期国内高校相关实验室事故案例进行深刻反思,要求全院师生立即对照类似实验开展自查,深入排查隐患,并进一步明确整改要求,同时决定加大检视与处罚力度,坚决杜绝管理“宽松软”。在此紧急部署基础上,学院于3月24日组织开展了全方位安全大检查。
为确保排查无死角、责任落到人,学院实施院领导班子包联机制,由每位院领导牵头负责一个系(中心),联合系主任、安全员组成专项检查组,对包联单位进行拉网式排查。检查当日,校党委副书记、副校长陈蕊采取“四不两直”方式,深入学院实验室开展安全督导,重点检查用电、消防、危化品管控等环节,并与师生现场交流,强调要牢固树立安全意识、严守操作规程。与此同时,院长吴晓宏带领由副院长胡桢,院长助理杜耘辰、齐殿鹏及各包联检查组负责人组成的联合检查组,在学院范围内展开全覆盖排查,聚焦危化品全流程、气体管路、高温设备等重点风险点,严格落实“隐患不排查不放过、排查出的隐患不整改不放过、整改不达标不放过”的“三不放过”原则,推动隐患闭环整改。




本次检查特别强化了学生作为实验室安全直接责任主体的要求。学院在检查与后续教育中,着重强调学生必须切实提升实验安全防范意识,牢固树立“我的安全我负责、他人安全我有责、实验室安全我尽责”的主人翁精神,明确其作为实验室日常安全第一责任人的意识,致力于构建师生共同防护、全员主动防范的安全文化氛围。
为强化警示教育、压实全员责任,学院决定对此次排查中发现的重大隐患实验室予以封停整改,并通过学院安全专项工作简报和公共区域电子屏进行公开曝光,旨在以案为鉴,推动安全治理从“被动响应”向“主动防范”转变,确保问题立行立改、整改闭环,全力筑牢实验室安全防线。

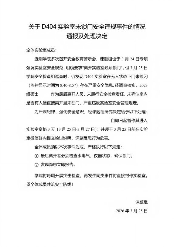
检查次日,学院某课题组即发布安全违规处理通报(关键信息已隐去)
立查立处,公开警示,将安全管理压力精准传导至一线
下一步,学院将以“时时放心不下”的责任感和“事事心中有底”的行动力,持续深化隐患排查整治,常态化运用“四不两直”方式开展检查,定期组织安全“回头看”,巩固整改成效,健全长效机制,为学院“十五五”高质量发展提供坚实安全保障。
图文:侯佳佳
初审:张海玲
复审:孙永川
终审:刘光惠
